招聘公告详情
公司简介
山东恒信集团有限公司位于孔孟之乡、运河之都的山东省济宁市,公司创建于1996年,自建立以来始终牢记“与民同富、与城同兴、与国同强”的企业使命,发扬“向最好学习,同最好对标,当最优同行,做最久基业”的企业精神。企业涉及高端化工、清洁能源、新材料、供应链管理、港航铁路物流、现代农业等多个行业,产业分布于山东省济宁市、泰安市以及江苏、山西、陕西等区域,集团已成为一家跨行业、跨地域、多元化发展的大型现代化企业集团。
集团旗下拥有中国民企500强、中国制造业500强企业山东荣信集团有限公司和国家高新技术企业山东恒信科技发展有限公司,以及山东恒信高科能源有限公司、山东恒信新材料有限公司、山东恒信新能源有限公司、山东恒信荟荃精细化工有限公司、山东恒信航运有限公司、山东恒信生物科技有限公司、山东玖安安装工程有限公司、山东恒信供应链管理有限公司等参控股公司,生产焦炭、甲醇、煤焦油、电力、改质轻芳烃、改质重芳烃、纯苯、甲苯、二甲苯、新型炭材料、氢能源等几十种产品,现已形成400万吨/年焦炭、45万吨/年甲醇、45万吨/年焦油、30万吨/年煤焦油加氢、10万吨/年苯加氢、15万吨/氢气、10万吨/新型炭材料等煤化工生产装置,年发电能力6亿度的生产能力,同时拥有铁路物流园和现代化港口两座,年货物吞吐能力4000万吨;另外,在规模化生态农业板块,年产食用菌10万余吨;地产置业板块在建面积15万平米。
集团现有员工5000余人,大专及以上学历人员占比近50%,中高级职称以上人员近300人,公司治理先进,管理科学精益,“产品、人品、企品”三品合一的企业品牌得到党委政府、社会各界、产业行业、市场客户等的广泛认同和高度赞誉。企业通过ISO9001、ISO14001、ISO45001、ISO50001四体系认证,两化融合管理体系及海关AEO高级认证,拥有省级企业技术中心、工程技术研究中心等研发平台。集团积极顺应国家绿色清洁发展的大势,主动担当社会责任,坚持高标准、持续化的投入,安全、环保、能效领跑同行业,资源综合利用、循环经济、产业链条成为行业标杆。
集团坚持走科技化、智能化、高端化、绿色化、集约化的发展之路,以打造国际化大型新能源新材料集团为总方向,以做大能源化工体量为基础,推动资源综合利用、循环经济产业和产业链条竞争的新优势,打造以安全、绿色、集约、高效为中心的新旧动能转换标杆企业和清洁新能源、新材料生产企业集团。
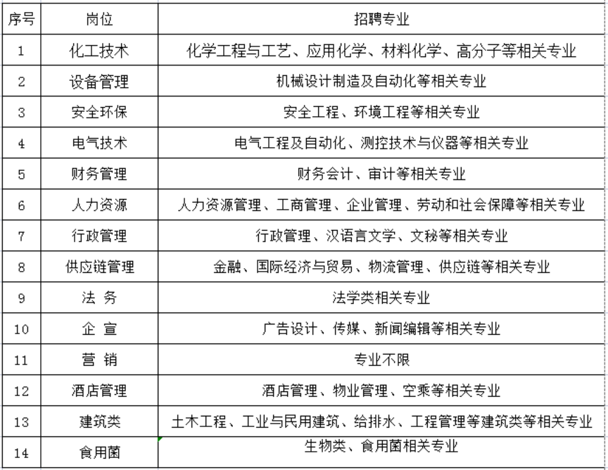
招聘岗位

福利待遇
1、三个月试用期,转正后根据岗位,工资范围4000-20000元(根据工作年限,享受年功工资;根据年终绩效考核,享受年终奖金)。符合条件人员额外享受地方政府引才补贴,博士研究生18万-30万,硕士研究生元7.2万-12万,本科生3.6万-6万;家庭补贴3万-10万。
2、集团统一缴纳五险一金,为你的生活需求做好充足的社会保障。
3、按照国家法定节假日休息,职能部门员工每周双休,生产相关部门员工四班三倒。集团提倡劳逸结合。
4、完善的晋升通道和培训体系,将成为你最有力的升职加速器。
5、每年评奖评优,发放证书及奖金。
6、高档公寓(配有空调、暖气、电视、桌椅橱柜、洗手间、24小时热水、洗衣房等设施)。
7、高档餐厅(设有自助餐厅和员工餐厅,菜品丰富,营养均衡)。
8、高标准室内体育场馆(内设健身房,瑜伽房,游泳池,篮球场等)。
9、丰富多彩的文娱活动(运动会,演讲比赛,歌唱比赛,春节联欢晚会,大型联谊活动,家庭教育讲座等共青团活动)。
10、丰厚的福利待遇(过节礼品,员工旅游,年度体检,高温补贴,女职工“三八”福利等)。
11、免费劳保用品,职能部门员工统一定做西服职业装,生产相关部门员工统一提供工作服。
12、免费班车(邹城市区,济宁市区和泰安市区),省时省力,让你的上下班更加方便快捷。
13、厚重的人文关怀。集团工会主动关心帮助困难员工,努力做有温度的企业,温暖每一位员工。同时,集团团委定期选拔组织一批优秀的年轻人去社会福利机构做公益活动,把公司的温暖传递给更多的人,用行动传播善意,以爱心回馈社会。
联系方式:
地址:山东省邹城市经济开发区山东荣信集团有限公司
企业邮箱:sdrxhr@163.com
联系我们:
0537-3262389
19811856233(单老师,微信同号)
18863779618(关老师,微信同号)
职位列表
序号 | 职位信息 | 需求专业 | 操作 |
|---|---|---|---|
01 | 制药工程、化学工程与工艺、材料化学、高分子材料与工程 | ||
02 | 工业设计、机械设计制造及其自动化、材料成型及控制工程 | ||
03 | |||
04 | 光电信息科学与工程、电子信息工程、电气工程及其自动化、能源与动力工程、自动化、通信工程 | ||
05 | 行政管理 | ||
06 | 会计学、财务管理 | ||
07 | 行政管理 | ||
08 | 国际经济与贸易 | ||
09 | 国际经济与贸易、市场营销、金融学 | ||
10 | 广告学 | ||
11 | 法学 | ||
12 | |||
13 | 土木工程、电子信息 | ||
14 | 生物工程、食品科学与工程 |